【起業・承継・新事業】攻めの補助金厳選3選
2026/01/15
皆さん、こんにちは。
行政書士シーガル事務所の中小企業診断士島田です。
お店を開くときや、会社を継いだ後、使える補助金があるのを知っていますか?今回は『新しい挑戦』をする経営者だけが得をする、3つの補助金を紹介します。
これから起業する方、そして先代から受け継いだ事業を新しく生まれ変わらせようとしている方への支援が、非常に充実しています。
加えて定番の「持続化補助金」使い勝手は必見ですよ。
第1章:令和7年度小規模事業者向け「持続化補助金」3つの活用スタイル
小規模事業者の皆さんの強い味方、「小規模事業者持続化補助金」。
今回は、目的に合わせて3つのタイプが用意されています。
1. 一般型
最もスタンダードなタイプで、販路開拓(チラシ、ホームページ、展示会出展など)に幅広く使えます。
・補助上限:通常50万円(賃上げ等を行う場合は最大200万円)
・補助率:2/3(特別枠などは3/4の場合も)
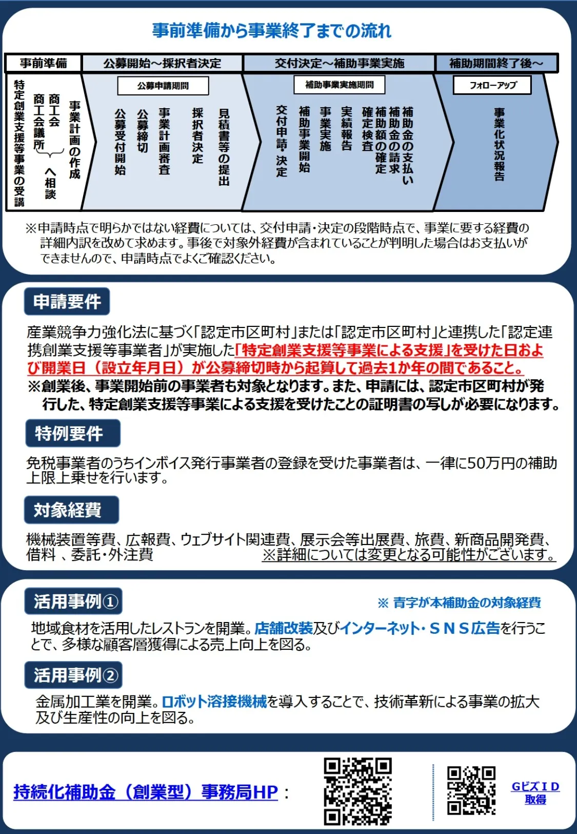
2. 創業型
「これからお店を開く」「法人を設立したばかり」という方はこちらがおすすめです。
・補助上限:200万円(一般型よりも上限が高く設定されています!)
・条件:自治体が実施する「特定創業支援事業」の指導を受けていることなどです。
※「特定創業支援事業」がわかりにくいため、お尋ねください。ご説明します。
・活用イメージ:お店の改装、看板の製作、開店時の広告宣伝など。
3. 共同・協業型
「単独では難しいことも、地域の仲間となら実現できる」というコンセプトの補助金です。
・補助上限:1,000万円以上(参加する社数によって変動します)
・内容:複数の事業者が集まって地域のブランドを作ったり、
共同のオンラインショップを立ち上げたりする場合に活用できます。
第2章:会社の「タスキ」を繋ぐ!「事業承継・引継ぎ補助金」
「親から会社を継ぐけれど、設備を新しくしたい」
「後継者がいないので、信頼できる企業に引き継いでもらいたい」
そんなお悩みを支えるのが、「事業承継・引継ぎ補助金」です。
1. 経営革新枠
承継を機に「新しい挑戦」を始める方を応援します。
・補助上限:最大600万円(廃業を伴う場合はさらに上乗せあり)
・内容:引き継いだ技術を活かして新製品を開発したり、古い店舗を現代風にリニューアルしたりする費用が対象です。
2. 専門家活用枠(M&A支援)
会社を第三者に譲渡(M&A)する際の、実務的なコストを支援します。
・補助上限:最大600万円
・内容:M&A仲介会社への手数料や、企業の価値を調べるデューデリジェンス費用など。
事業承継は、単なるバトンタッチではありません。
「第二の創業」とも呼ばれる大きなチャンスです。
そのための資金を国がサポートしてくれるのは心強いですね。
第3章:ビジネスモデルを転換!「新事業進出補助金」
「今の事業だけでは将来が不安だ」
「事業を発展させるために今あるノウハウを活かして新規事業に踏み出したい」
そう感じている企業のために強化されたのが、「新事業進出補助金」です。
かつての事業再構築補助金に近い考え方ですね。
決して難易度が低い補助金ではありませんが、
新規事業のシナリオができていればチャンスが見いだせる、個人的には有望な補助金だと感じています。
このあたりの“目利き”はお任せください。
・目的:今までの本業とは異なる、新しい分野に果敢に挑戦することを支援します。
・補助上限:数千万円規模(枠によって異なります)
・具体的なイメージ:
飲食店が、人気の味をレトルト化して「全国販売」に乗り出す
ガソリンスタンドが、広大な敷地を活かして「ドッグランやカフェ」を経営する
下請けの製造業が、一般消費者向けの「自社ブランド商品」を企画・販売する。
社会の変化に合わせて、会社をアップデートするための原動力として活用できる補助金です。
第4章:補助金申請から「採択」に至るための3つの共通ルール
これまでに多くの補助金をご紹介しましたが、審査に通る計画書には共通のポイントがあります。
1.「納得感のあるストーリー」
単純化して申し上げると
「●●をやりたい」ではなく、「この課題を解決すれば、これだけ売上が伸び、地域に貢献できる」という
一貫したストーリー(実現性のあるシナリオ)が必要です。
2.「具体的な数字」
分かりやすく例示すると
「好転する」ではなく「売上が15%上がる」。
「便利になる」ではなく「1日あたり3時間の残業を削減する」。
数字で語ることで、計画の具体性が一気に高まります。
3.「公募要領」を隅々まで読む
チラシはあくまでダイジェスト版です。
詳細な「公募要領」には、審査の加点ポイント(女性の活躍やエコへの取り組みなど)が書かれています。
そこを逃さず盛り込みましょう。
申請書(事業計画書)のノウハウについては公開しているブログがありますので、
最後に関連記事として挙げておきます。
第5章:【重要】補助金の「落とし穴」に注意してください
補助金を利用する際には、いくつか注意すべきルールがあります。
・後払い制度:
補助金は「まず自分で支払いをして、後で精算してもらう」ものです。
手元のキャッシュフローを考え、必要に応じて金融機関の「つなぎ融資」を検討しましょう。
・事務作業の徹底:
見積書、発注書、請求書、領収書……すべての書類が揃っていないと、1円も振り込まれないことがあります。
書類管理は「これでもか」というほど丁寧に行いましょう。
・丸投げは禁物:
コンサルタントにすべて任せてしまうと、内容が自社の実情と乖離してしまい、後で困ることになります。
補助金によっては経営者自身へのインタビューが審査項目になっている場合があります。
主体性をご自分たちが持つことが大切なことを申し添えます。
第6章:終わりに:2026-2027年、変化をチャンスに変えましょう!
3回にわたって、令和7年度補正予算の補助金を解説してきました。
主なテーマは
第1弾:省力化で、現場を「楽」にする。
第2弾:DX・AIで、経営を「賢く」する。
第3弾:創業・承継で、未来を「新しく」する。
でした。
今の日本経済は、物価高や人手不足で決して楽な状況ではありません。
しかし、だからこそ国もこれだけ多額の予算を組んで、前を向く事業者を応援しようとしています。
補助金は単なる「補助」ではなく、皆さんの会社の未来を創るための「投資のパートナー」です。
まずは、気になるチラシを一つ選んで、内容をじっくり確認することから始めてみませんか?
そこから、皆さんの新しい挑戦が始まります。
皆さんの成功を、心から応援しています!
何かあれば、いつでもご相談くださいね。
以上、シーガル事務所の中小企業診断士島田でした。
全国対応補助金と中央区銀座の終活なら、行政書士シーガル事務所へ
安心と信頼のサポートで、あなたの第一歩をお手伝いします。
🔗 お問い合わせはこちら → お問い合わせフォーム
🌐 Facebookで最新情報をチェック → 行政書士シーガル事務所 Facebook
✍️ X(旧Twitter)も更新中!
-
島田:シーガル事務所の中の人 →https://x.com/GinzaSeagull
-
川上:カワカミ@行政書士シーガル事務所 →https://x.com/kawakamiseagull


